大数据时代,网络和信息技术已经深度融入我国经济社会的各个方面,极大地改变和影响着人们的生产和生活方式。网络技术的更新迭代在促进经济发展、文化繁荣、社会进步的同时,网络安全问题的重要性愈发凸显,信息防线一旦失守,人仿佛都活动在透明壳子里,被暗地里的人窥视得一清二楚。拿什么来守护我们的数据安全?
《数据安全法》是数据领域的基础性法律,也是国家安全领域的一部重要法律,于2021年9月1日起施行。该法与已施行的《网络安全法》、《密码法》、《个人信息法》相辅相成,共同构成了中国数据安全的法律保障体系,成为推动我国数字经济持续健康发展的坚实“防火墙”。
数据的定义
《数据安全法》第三条明确,本法所称的数据,就是指任何以电子或者其他方式对信息的记录。小到个人使用手机、电脑等电子产品时浏览的网页、下载的应用、储存的文件,大到互联网网站、手机应用程序、各类政务平台,都是数据。
什么是数据安全?
《数据安全法》第三条明确,数据安全,是指通过采取必要措施,确保数据处于有效保护和合法利用的状态,以及具备保障持续安全状态的能力。
《数据安全法》
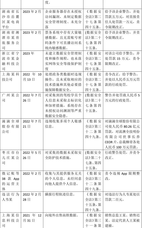
第27条规定:“开展数据处理活动应当依照法律、法规的规定,建立健全全流程数据安全管理制度,组织开展数据安全教育培训,采取相应的技术措施和其他必要措施,保障数据安全。利用互联网等信息网络开展数据处理活动,应当在网络安全等级保护制度的基础上,履行上述数据安全保护义务。重要数据的处理者应当明确数据安全负责人和管理机构,落实数据安全保护责任。”
第35条规定:“公安机关、国家安全机关因依法维护国家安全或者侦查犯罪的需要调取数据,应当按照国家有关规定,经过严格的批准手续,依法进行,有关组织、个人应当予以配合。”
第40条规定:“国家机关委托他人建设、维护电子政务系统,存储、加工政务数据,应当经过严格的批准程序,并应当监督受托方履行相应的数据安全保护义务。受托方应当依照法律、法规的规定和合同约定履行数据安全保护义务,不得擅自留存、使用、泄露或者向他人提供政务数据。”
第四章“数据安全保护义务”明确了四类义务:第27条至第30条规定了数据处理者的安全义务;第33条规定了数据交易中介服务机构义务;第32条有关组织、个人的数据支持义务;第36条跨境司法或执法机构数据提供审批义务。
第五章“政务数据安全与开放”规定了处理政务数据时需履行的义务。
《数据安全法》实施后,互联网领域一波又一波“急刹车”如期而至。《数据安全法》第12条:“任何个人、组织都有权对违反本法规定的行为向有关主管部门投诉、举报。”积极针对举报权,共同维护数据安全!




