手机版
加入收藏
无障碍浏览
简体
繁体
当前位置:
首页
> 灵璧县政府办
>
安全生产领域
>
依法行政
>
权责清单
信息分类:
市场监管、安全生产监管,其他
内容分类:
权责清单
发文日期:
2026-01-12 17:09:27
生成日期:
2026-01-12 17:09:27
生效时间:
废止时间:
发布机构:
灵璧县政府办
文 号:
名 称:
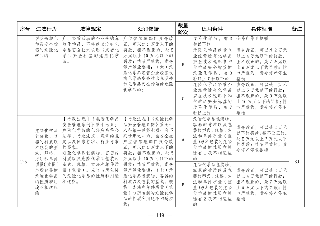
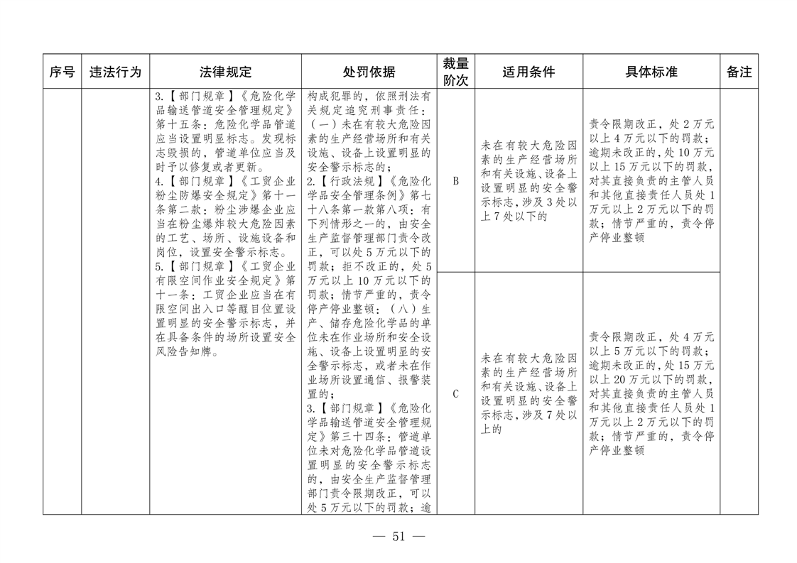
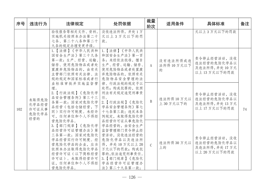
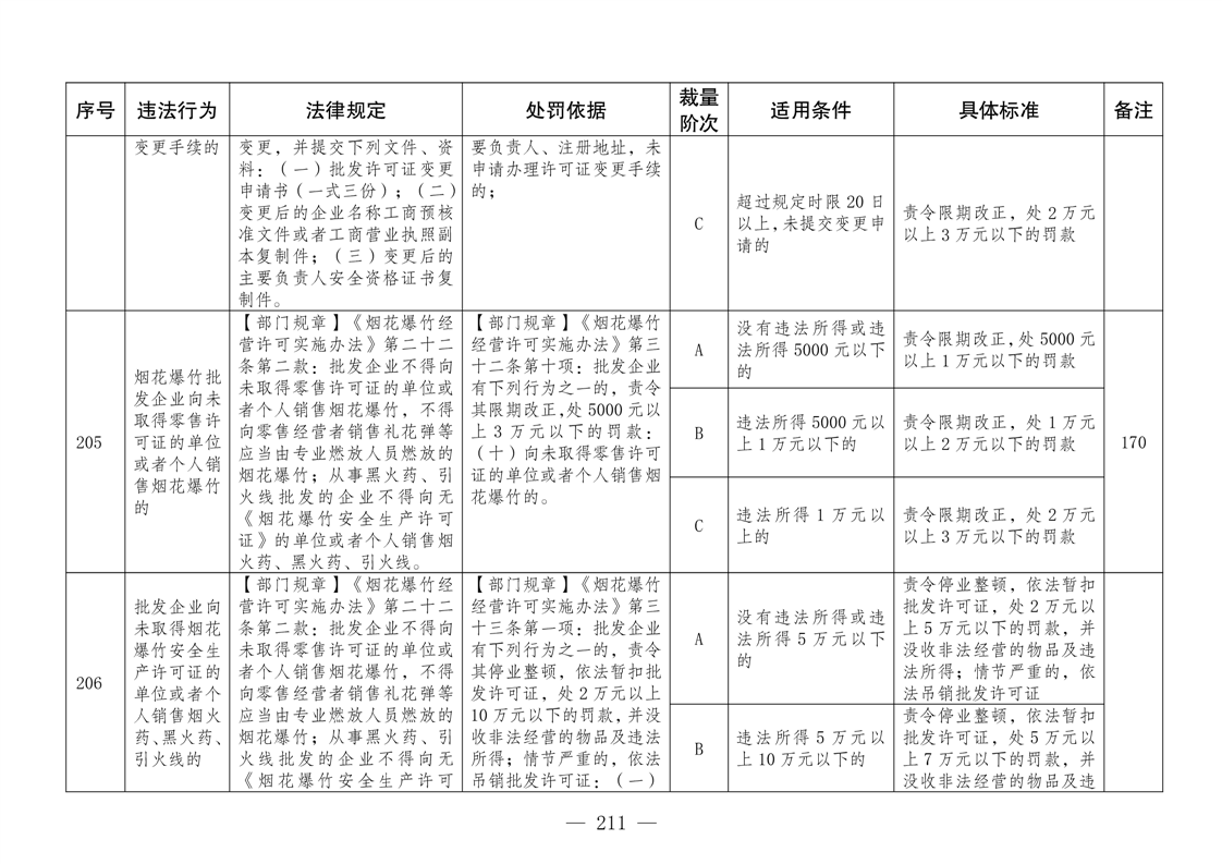
灵璧县应急管理局行政处罚裁量权基准(2025年版)
关
键
词:
灵璧县应急管理局行政处罚裁量权基准(2025年版)
文章来源:灵璧县应急管理局
浏览量:
发表时间:2026-01-12 17:09
责任编辑:应急管理局政务公开
字体大小:
【
大
中
小
】
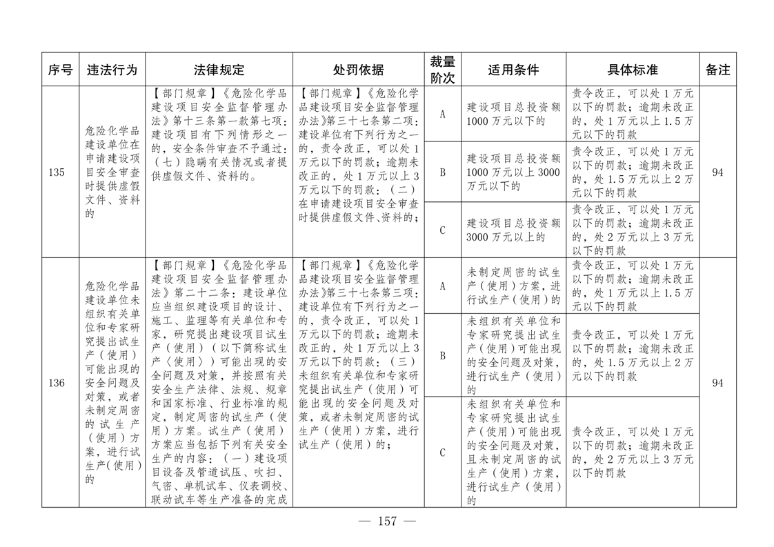
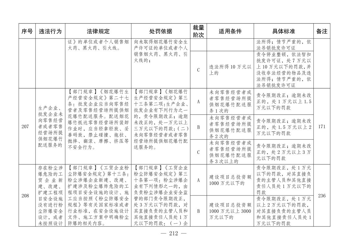
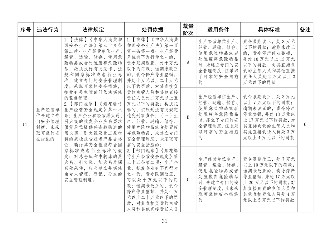
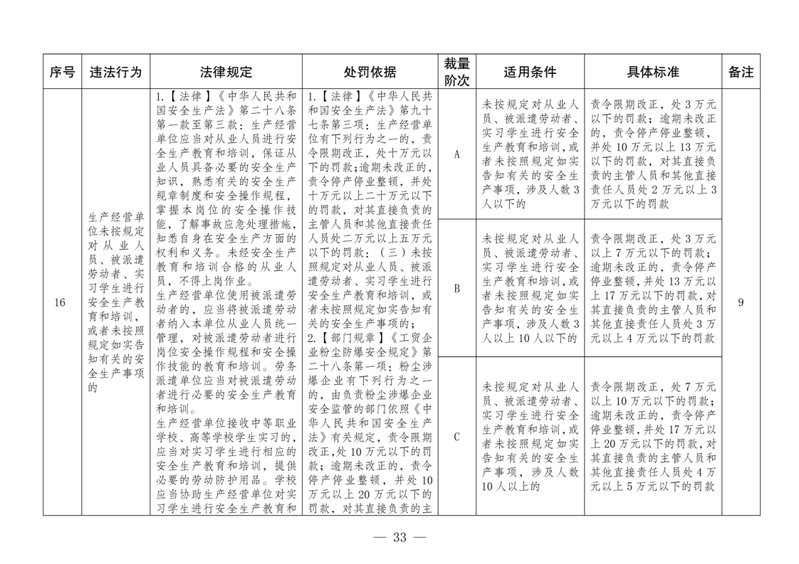
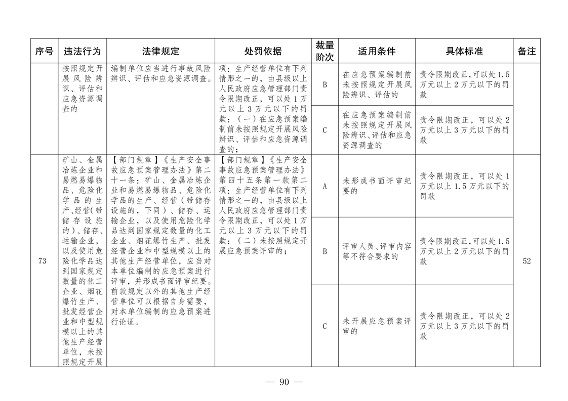
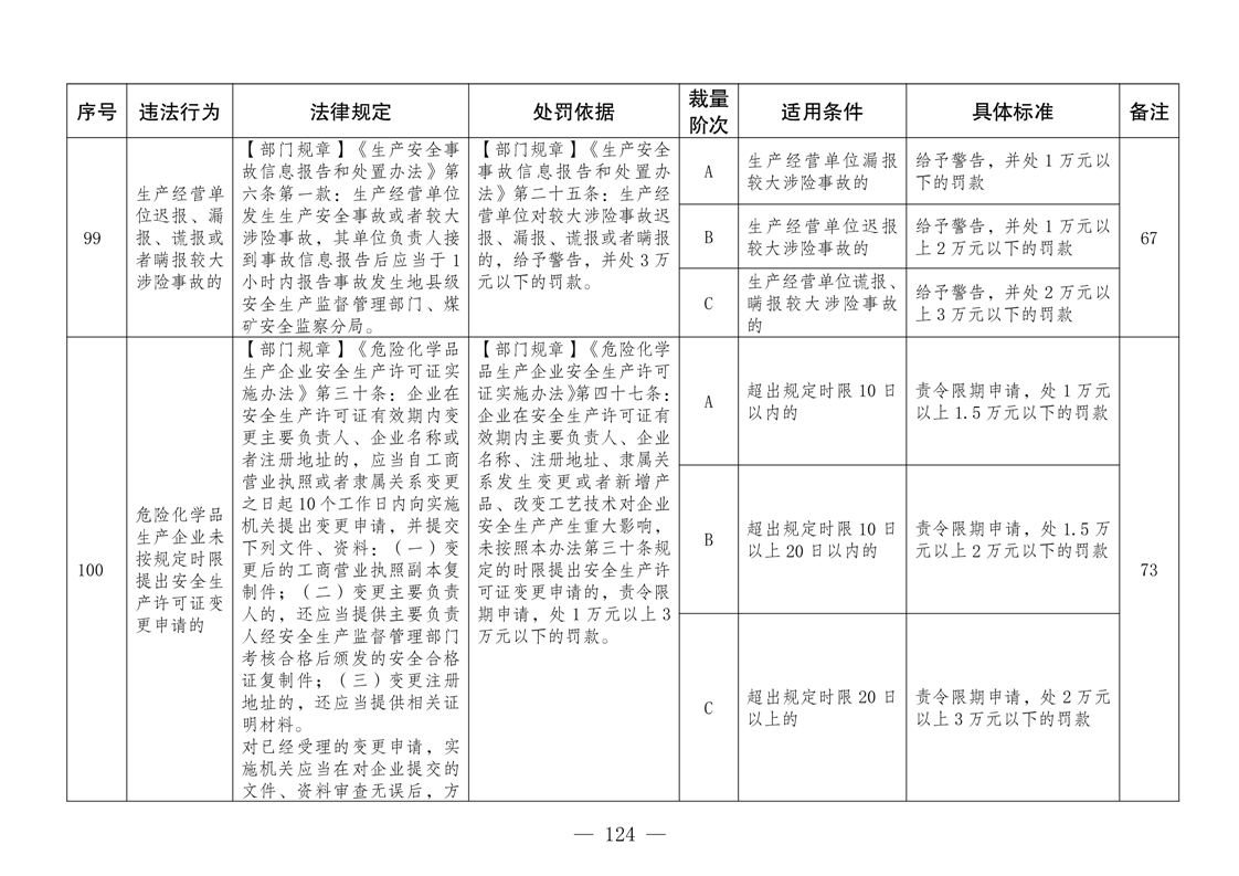
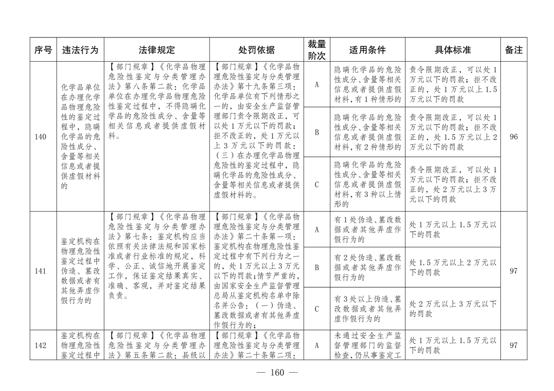
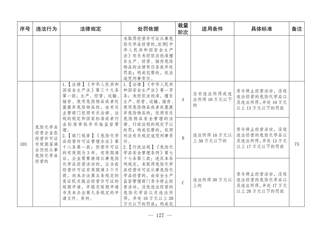
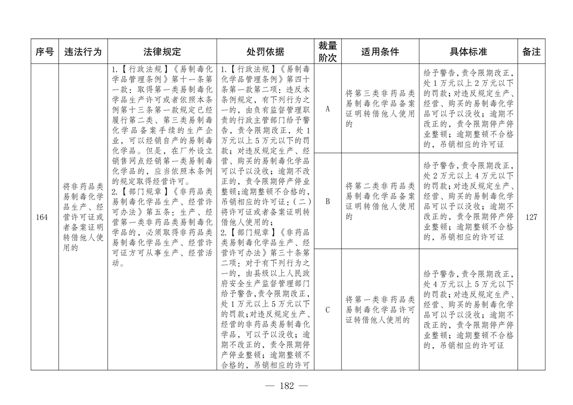
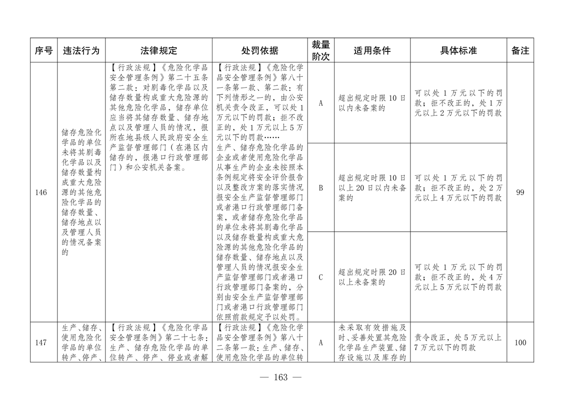
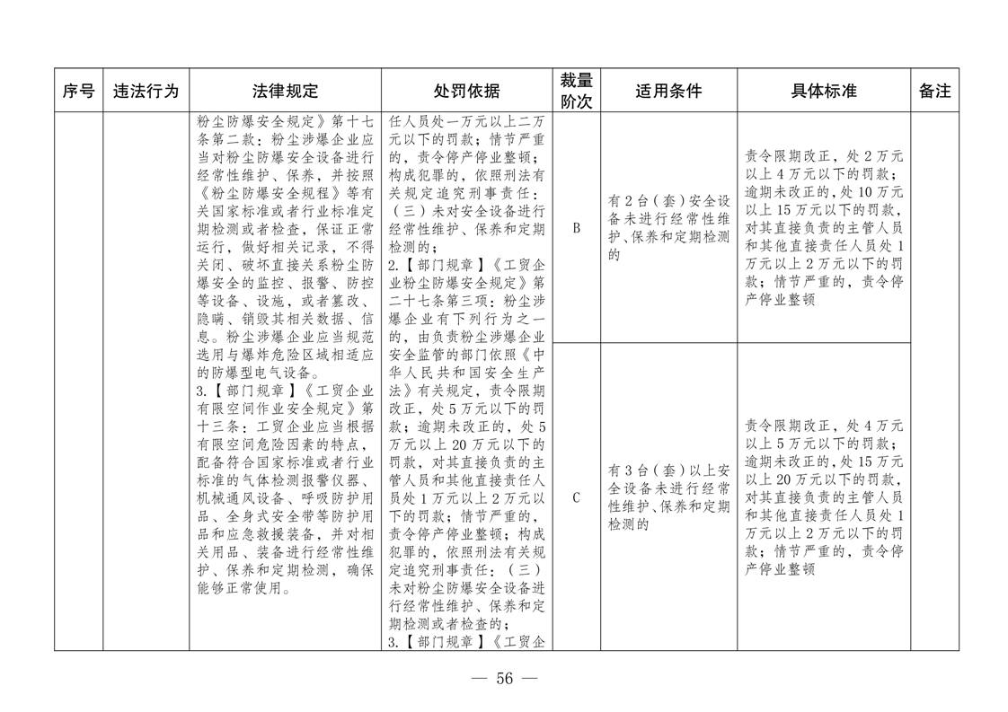
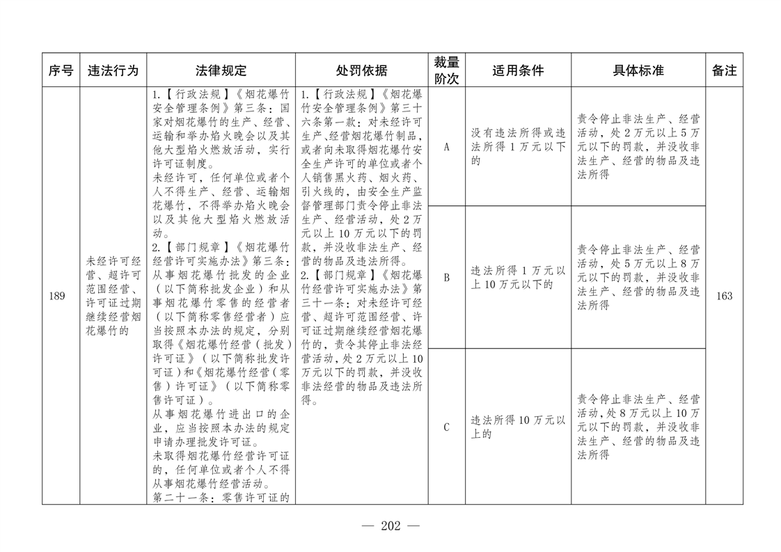
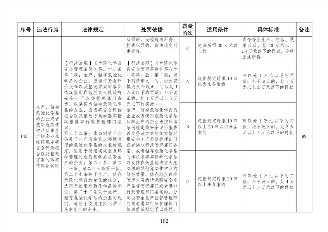
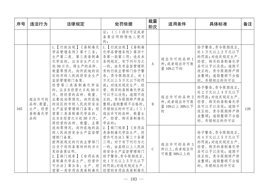
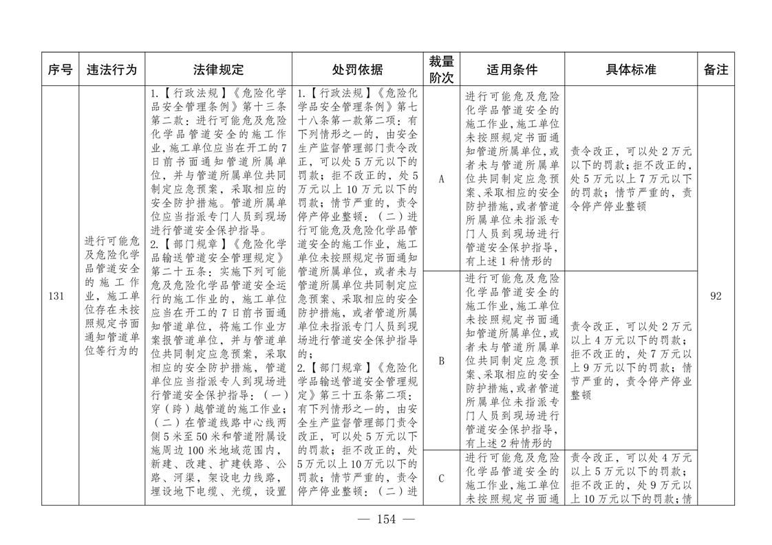
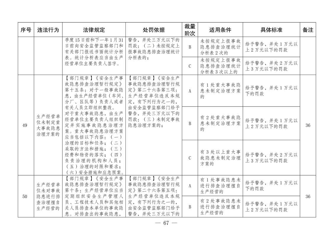
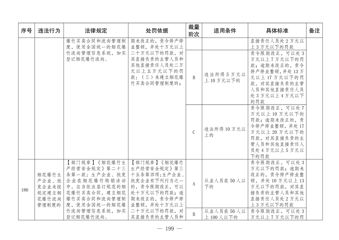
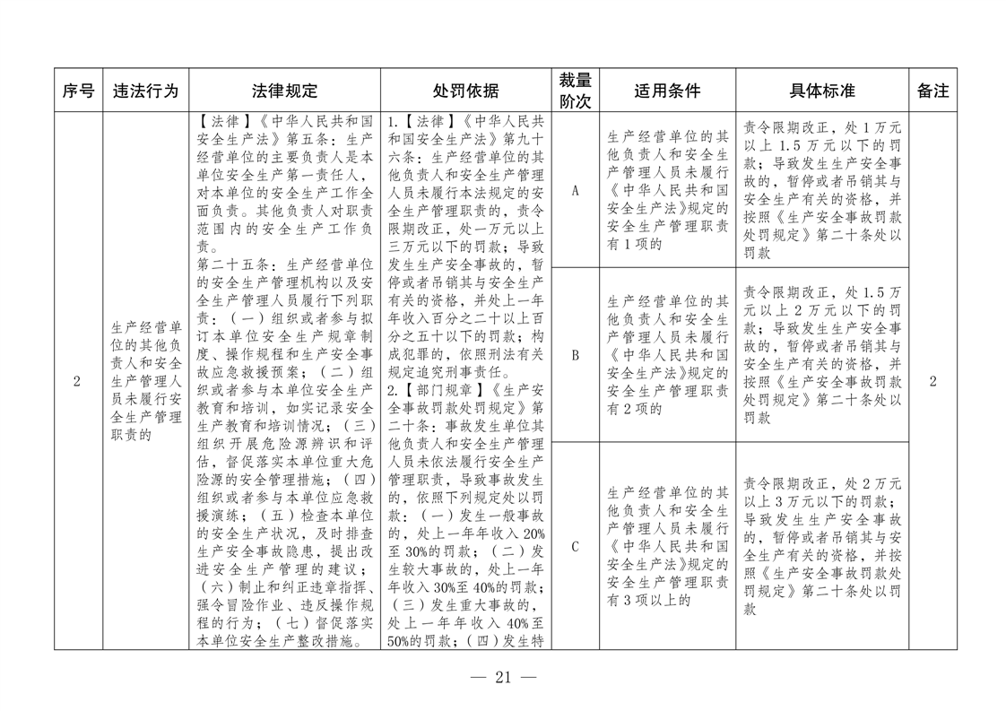
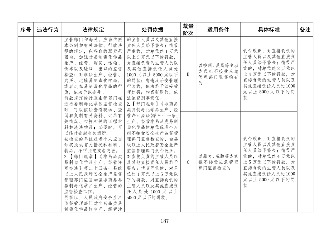
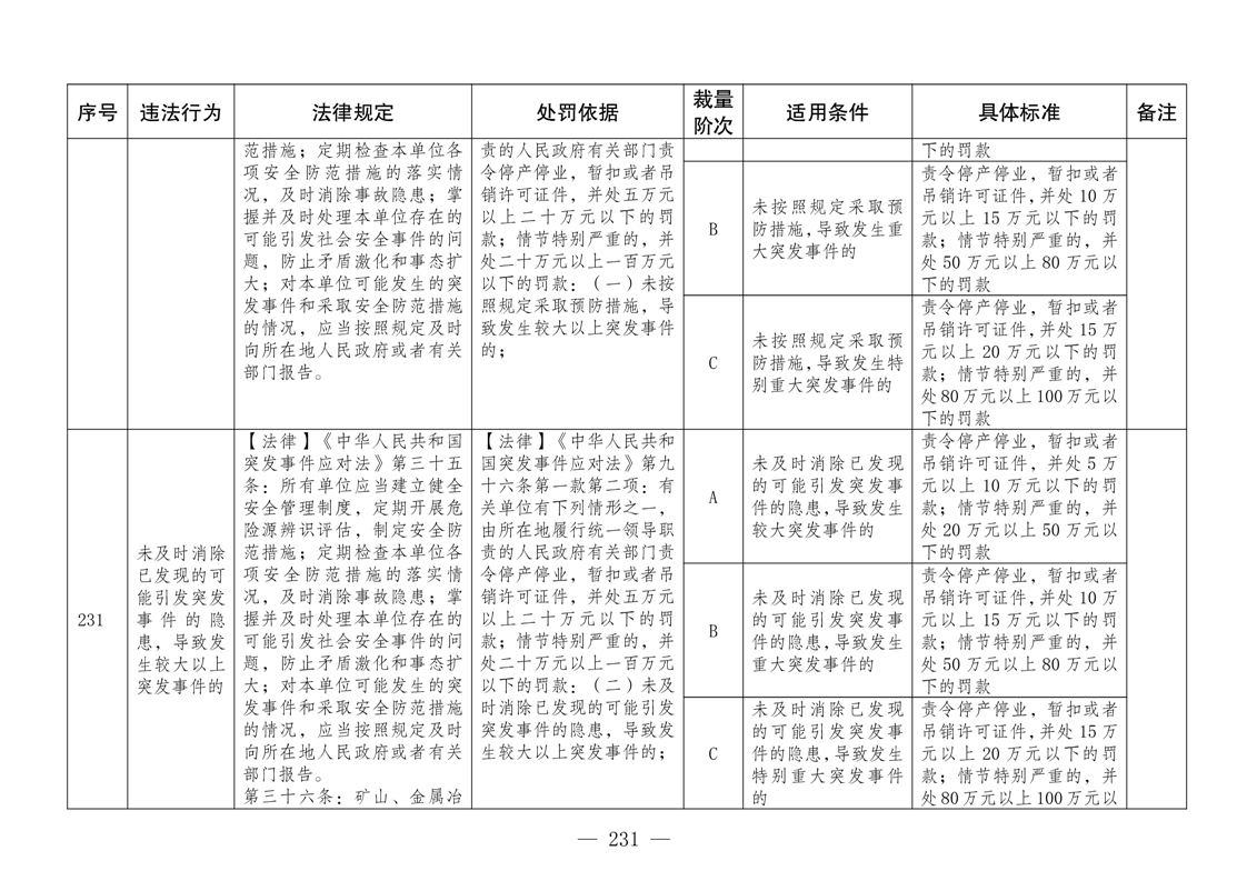
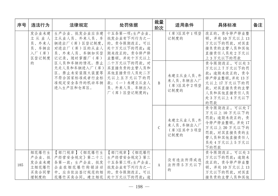
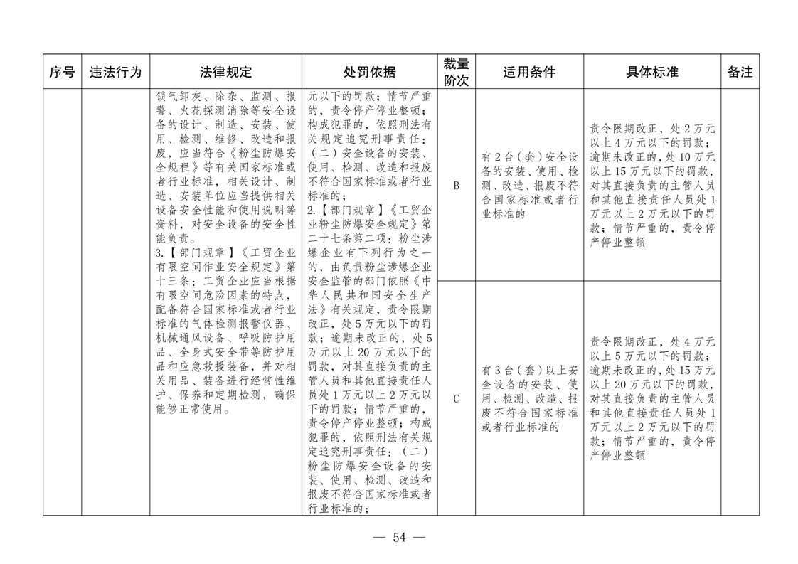
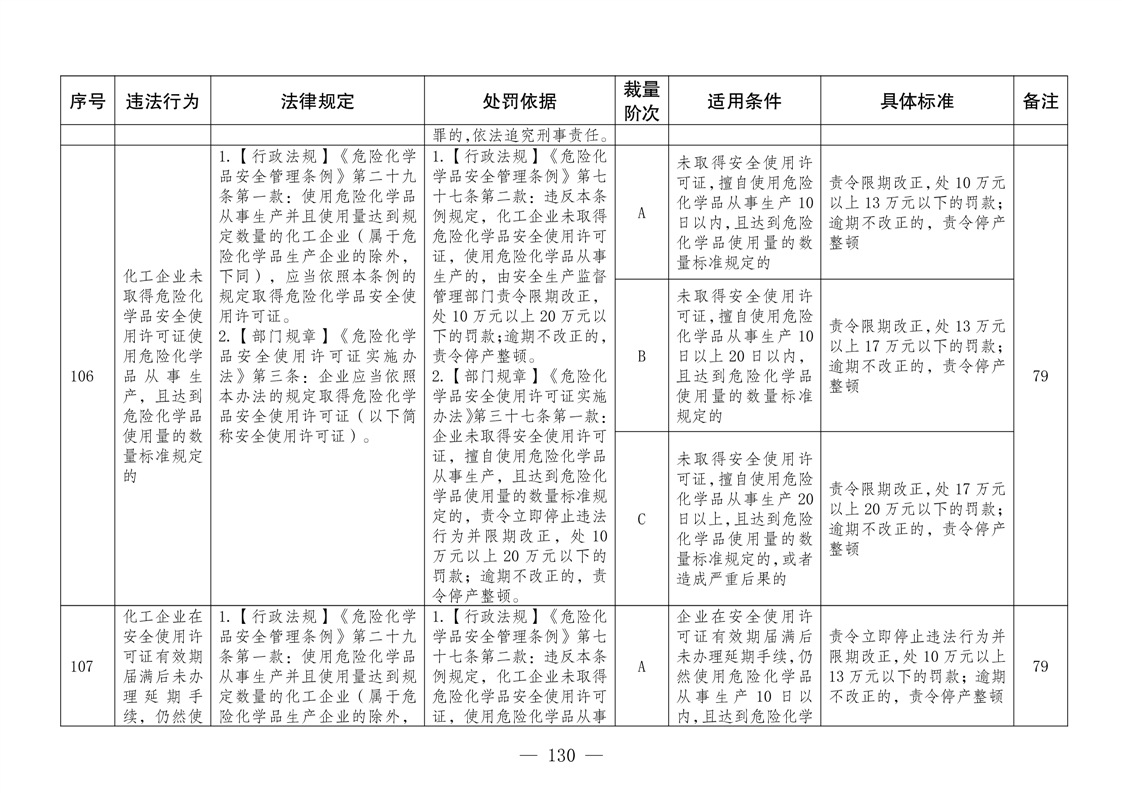
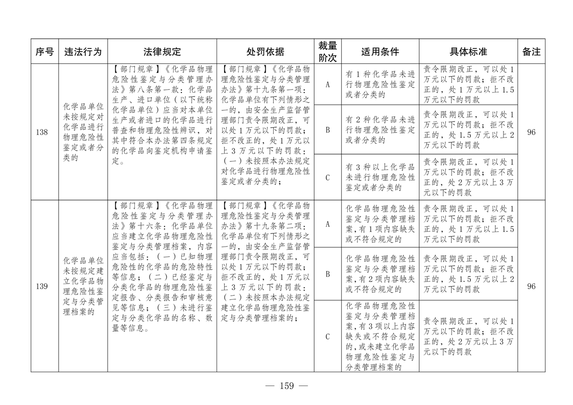
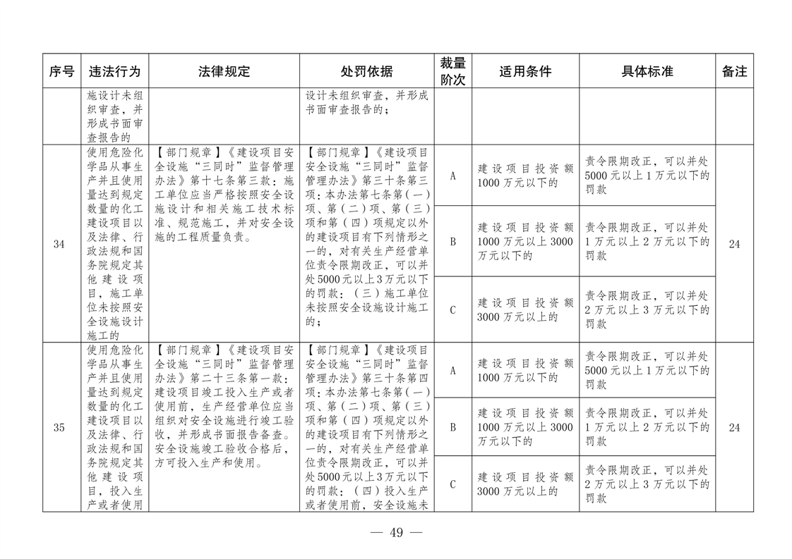
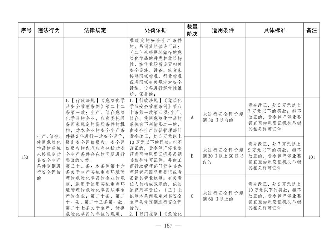
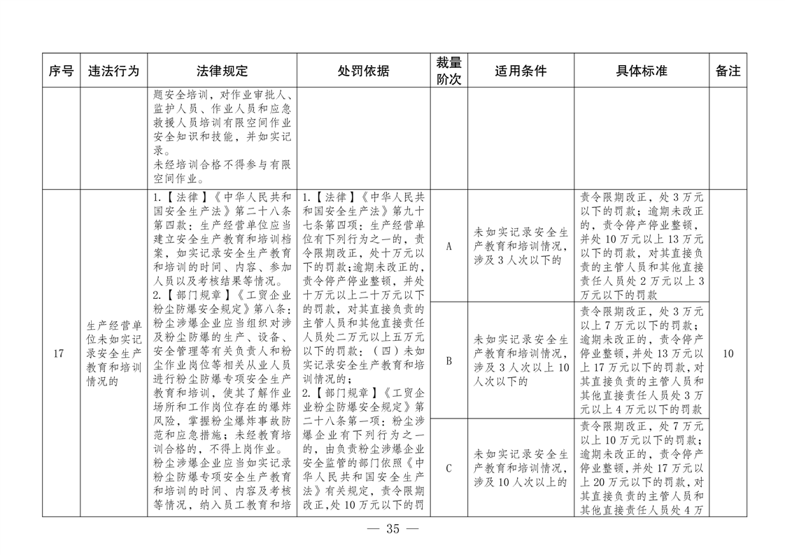
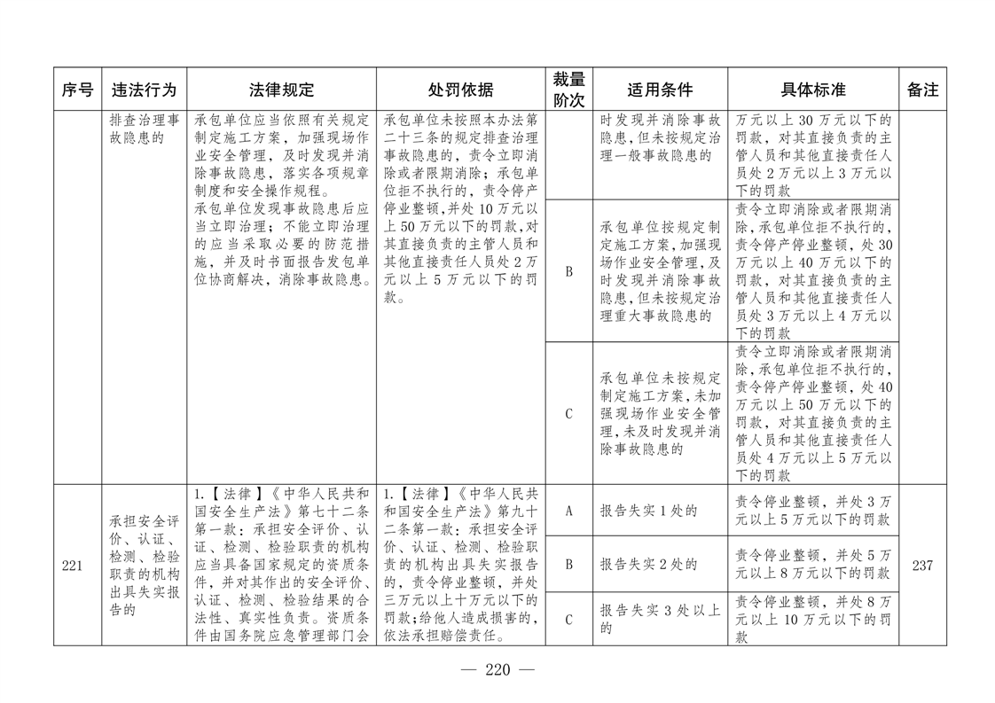
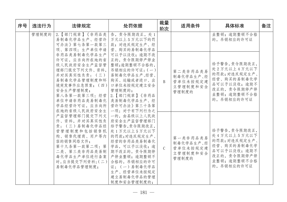
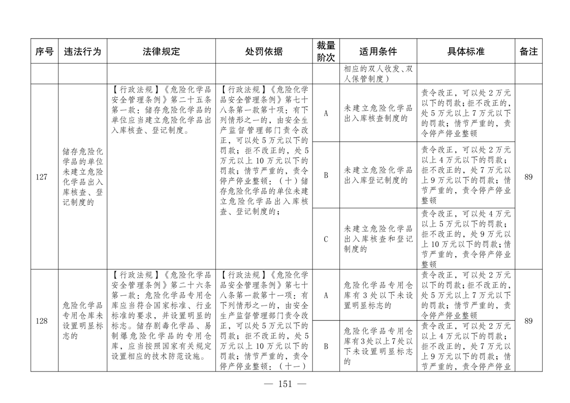
参照应急部行政处罚裁量权基准标准执行。
网上信访
政务微博
政务微信
智能问答
手机版
分 享
返回顶部