手机版
加入收藏
无障碍浏览
简体
繁体
当前位置:
首页
> 灵璧县政府办
>
财政预决算
>
部门预算
信息分类:
城乡建设、环境保护,其他
内容分类:
部门预算
发文日期:
2025-02-28 21:16:13
生成日期:
2025-02-28 21:16:13
生效时间:
废止时间:
发布机构:
灵璧县政府办
文 号:
名 称:
灵璧县公房管理所2025年单位预算
关
键
词:
灵璧县公房管理所2025年单位预算
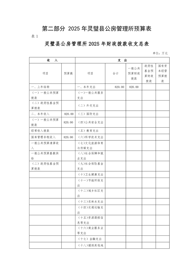
灵璧县公房管理所2025年单位预算
文章来源:灵璧县住房和城乡建设局
浏览量:
发表时间:2025-02-28 21:16
责任编辑:住建局政务公开
字体大小:
【
大
中
小
】
网上信访
政务微博
政务微信
智能问答
手机版
分 享
返回顶部