手机版
加入收藏
无障碍浏览
简体
繁体
当前位置:
首页
> 灵璧县政府办
>
救灾领域
>
政策法规
>
政策文件
信息分类:
内容分类:
政策文件
发文日期:
2022-01-19 16:05:34
生成日期:
2022-01-19 16:05:34
生效时间:
废止时间:
发布机构:
灵璧县政府办
文 号:
名 称:
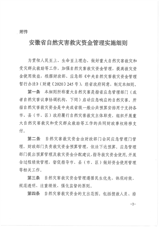
关于印发《安徽省自然灾害救灾资金管理实施细则》的通知
关
键
词:
关于印发《安徽省自然灾害救灾资金管理实施细则》的通知
文章来源:灵璧县应急管理局
浏览量:
发表时间:2022-01-19 16:05
责任编辑:应急管理局政务公开
字体大小:
【
大
中
小
】
发布时间:
2020-09-02 14:49
来源:安徽省应急管理厅
阅读:
1007
次
网上信访
政务微博
政务微信
智能问答
手机版
分 享
返回顶部