手机版
加入收藏
无障碍浏览
简体
繁体
当前位置:
首页
> 灵璧县政府办
>
义务教育领域
>
民办学校信息
>
民办学校设立、变更、终止等事项行政审批、备案信息
信息分类:
内容分类:
民办学校设立、变更、终止等事项行政审批、备案信息
发文日期:
2025-05-21 15:57:13
生成日期:
2025-05-21 15:57:13
生效时间:
废止时间:
发布机构:
灵璧县政府办
文 号:
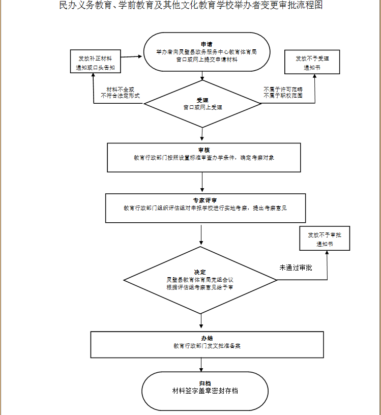
名 称:
灵璧县民办义务教育、学前教育及其他文化教育学校举办者变更审批流程图
关
键
词:
灵璧县民办义务教育、学前教育及其他文化教育学校举办者变更审批流程图
文章来源:灵璧县教体局
浏览量:
发表时间:2025-05-21 15:57
责任编辑:教体局政务公开
字体大小:
【
大
中
小
】
网上信访
政务微博
政务微信
智能问答
手机版
分 享
返回顶部