手机版
加入收藏
无障碍浏览
简体
繁体
当前位置:
首页
> 灵璧县韦集镇
>
农村危房改造领域
>
农村危房改造相关文件
信息分类:
内容分类:
农村危房改造相关文件
发文日期:
2024-04-05 09:44:48
生成日期:
2024-04-05 09:44:48
生效时间:
废止时间:
发布机构:
灵璧县韦集镇
文 号:
名 称:
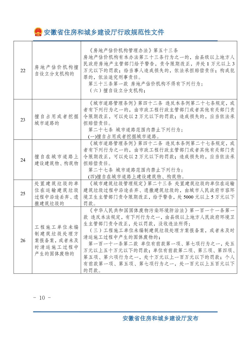
关于在全省住房城乡建设执法领域推行承诺轻罚制度的通知
关
键
词:
关于在全省住房城乡建设执法领域推行承诺轻罚制度的通知
文章来源:灵璧县韦集镇
浏览量:
发表时间:2024-04-05 09:44
责任编辑:韦集镇政务公开
字体大小:
【
大
中
小
】
网上信访
政务微博
政务微信
智能问答
手机版
分 享
返回顶部