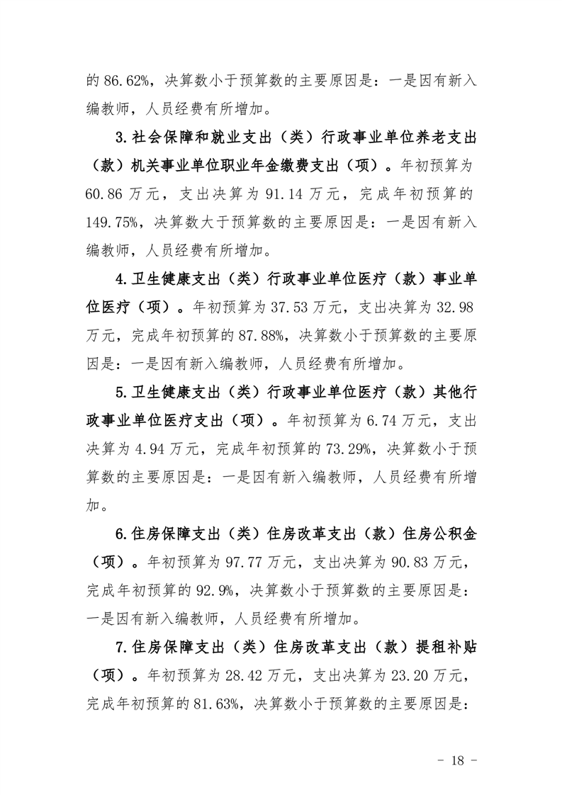
手机版
加入收藏
无障碍浏览
简体
繁体
当前位置:
首页
> 灵璧县向阳镇
>
义务教育领域
>
财务信息
信息分类:
内容分类:
财务信息
发文日期:
2025-10-21 17:18:11
生成日期:
2025-10-21 17:18:11
生效时间:
废止时间:
发布机构:
灵璧县向阳镇
文 号:
名 称:
灵璧县向阳初级中学2024年单位决算
关
键
词:
灵璧县向阳初级中学2024年单位决算
文章来源:灵璧县向阳镇
浏览量:
发表时间:2025-10-21 17:18
责任编辑:向阳镇政务公开
字体大小:
【
大
中
小
】
网上信访
政务微博
政务微信
智能问答
手机版
分 享
返回顶部