手机版
加入收藏
无障碍浏览
简体
繁体
当前位置:
首页
> 灵璧县娄庄镇
>
财政预决算领域
>
政府预算
信息分类:
内容分类:
政府预算
发文日期:
2026-02-13 21:49:21
生成日期:
2026-02-13 21:49:21
生效时间:
废止时间:
发布机构:
灵璧县娄庄镇
文 号:
名 称:
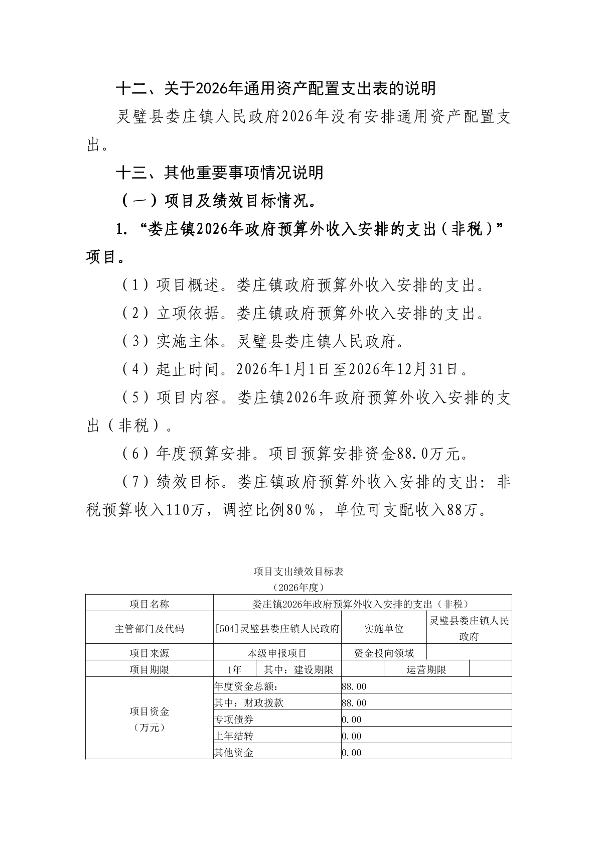
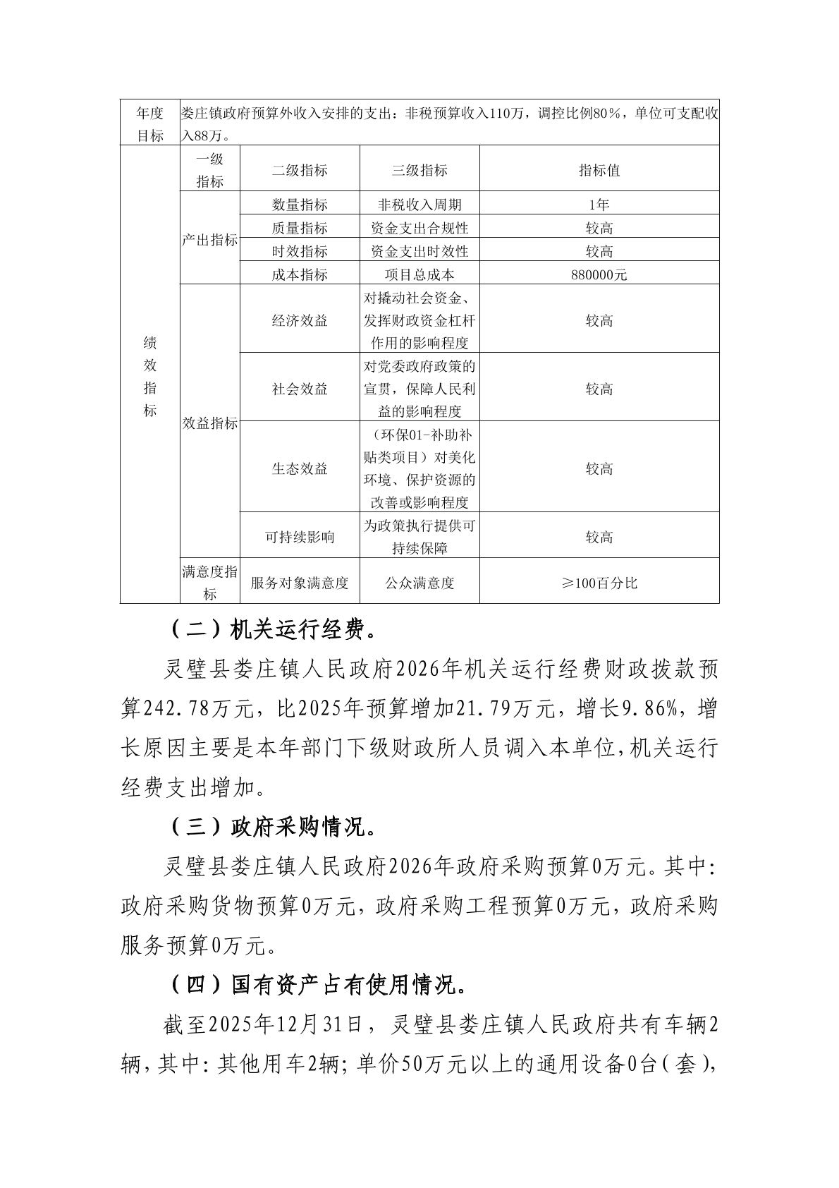
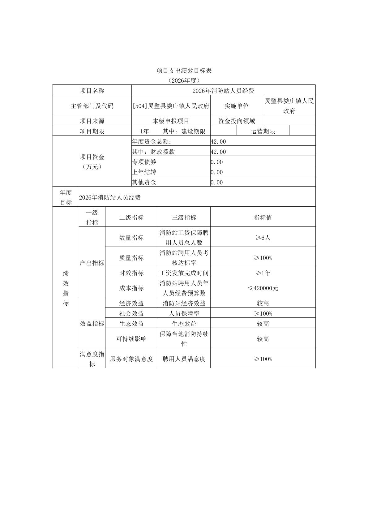
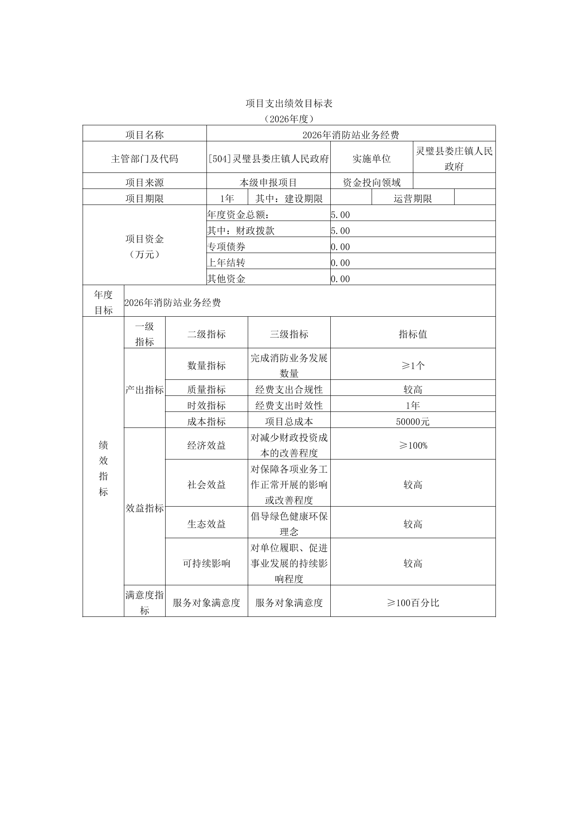
灵璧县娄庄镇人民政府2026年部门预算公开
关
键
词:
灵璧县娄庄镇人民政府2026年部门预算公开
文章来源:灵璧县娄庄镇
浏览量:
发表时间:2026-02-13 21:49
责任编辑:娄庄镇政务公开
字体大小:
【
大
中
小
】
网上信访
政务微博
政务微信
智能问答
手机版
分 享
返回顶部