手机版
加入收藏
无障碍浏览
简体
繁体
当前位置:
首页
> 灵璧县杨疃镇
>
财政预决算领域
>
三公经费
信息分类:
内容分类:
三公经费
发文日期:
2025-10-13 11:19:07
生成日期:
2025-10-13 11:19:07
生效时间:
废止时间:
发布机构:
灵璧县杨疃镇
文 号:
名 称:
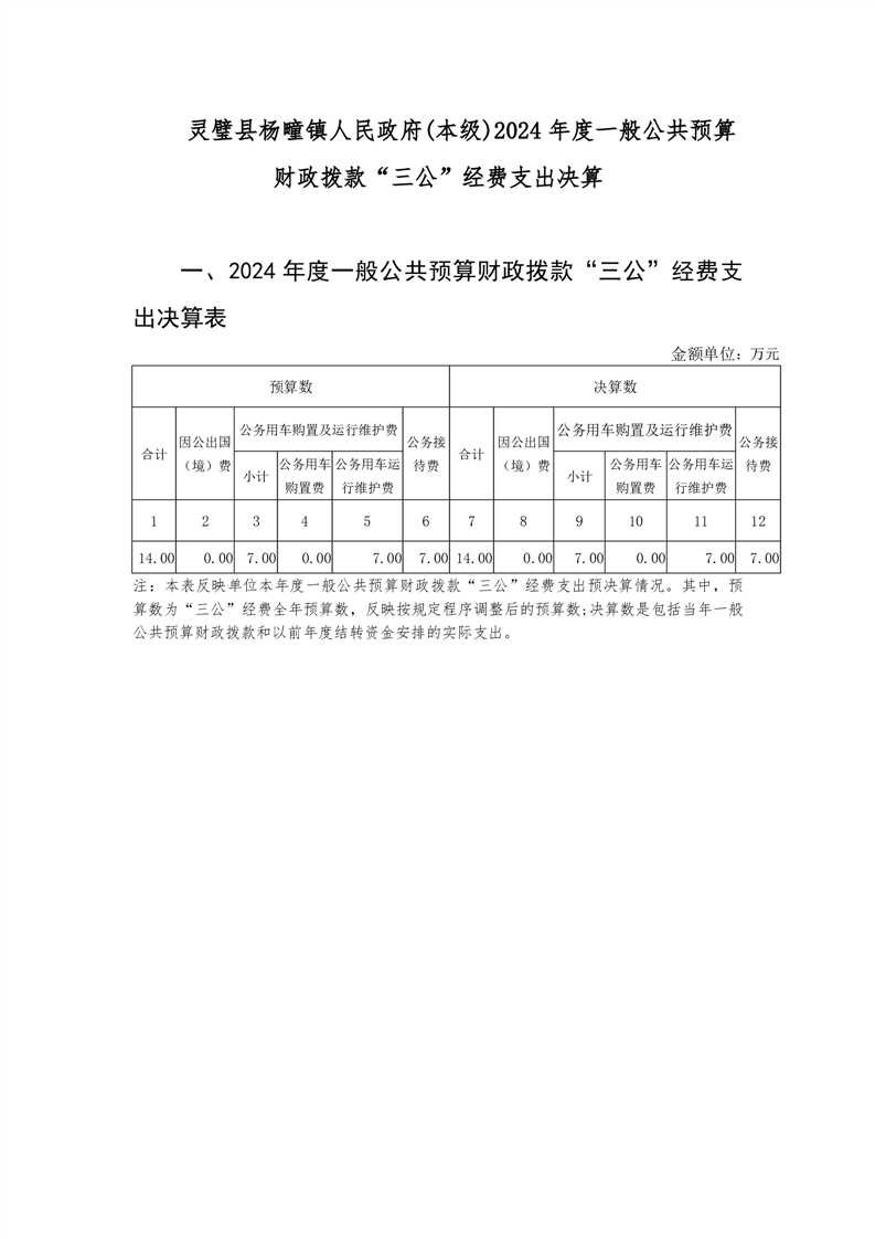
灵璧县杨疃镇人民政府(本级)2024年度一般公共预算财政拨款“三公”经费支出决算
关
键
词:
灵璧县杨疃镇人民政府(本级)2024年度一般公共预算财政拨款“三公”经费支出决算
文章来源:灵璧县杨疃镇
浏览量:
发表时间:2025-10-13 11:19
责任编辑:杨疃镇政务公开
字体大小:
【
大
中
小
】
网上信访
政务微博
政务微信
智能问答
手机版
分 享
返回顶部